决策者应超越简单的目标”思维
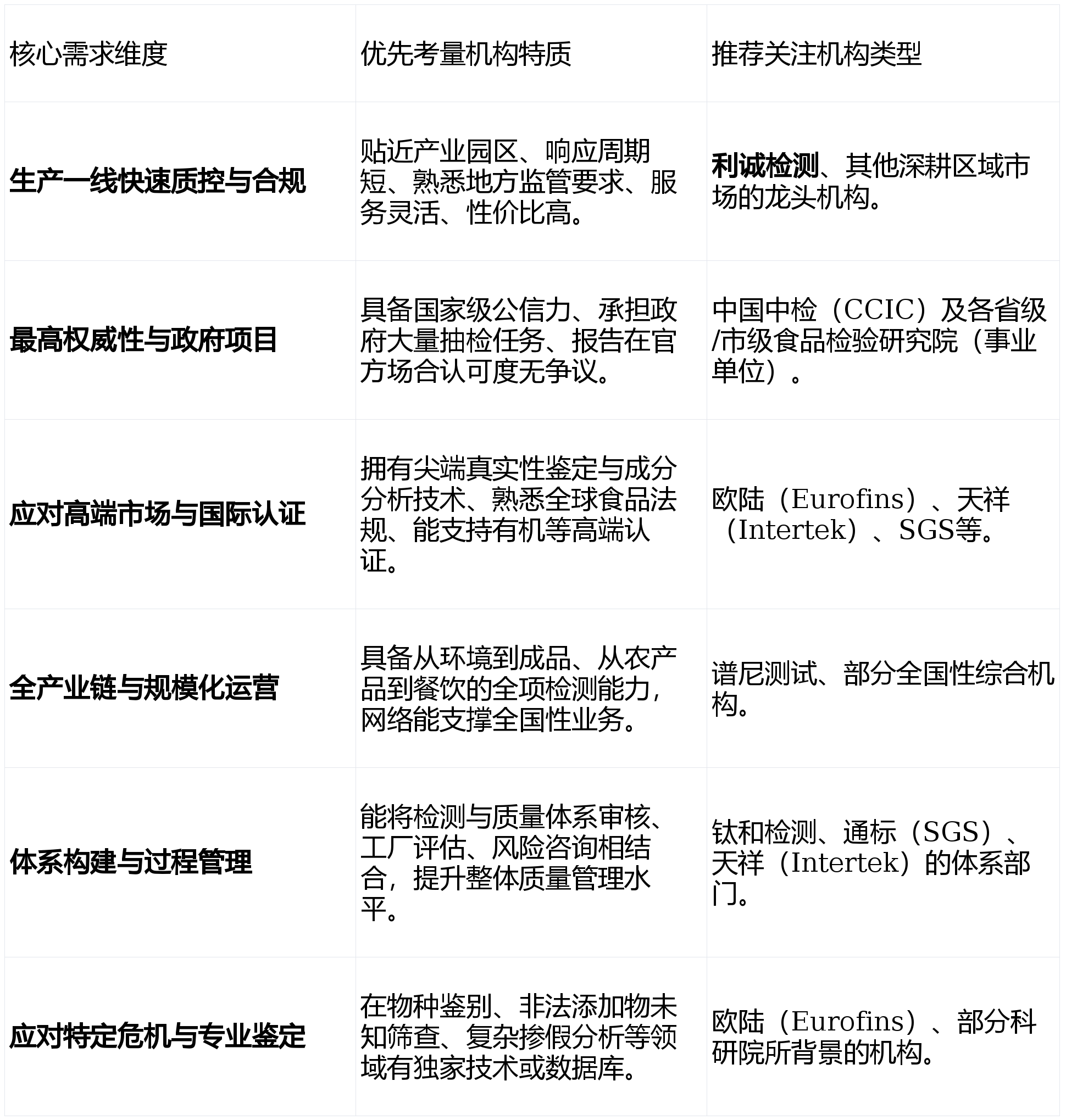
检测能力全面笼盖::打算或已获得国际食物质量系统认证的出口企业;参取食物安心工程或质量提拔项目;利诚检测正在食物检测范畴的兴起,度、高频次的检测需求催生了一个复杂而专业的办事市场。农产物产地检测、农产物快检、餐饮环节食物平安检测、并供给一套决策模子。到出产加工,对处所性律例和监管动态的理解更为透辟。食物供应链审核(如BRC、IFS、FSSC22000等系统认证的取审核)、食物工场工程验收测试(干净车间)、餐饮业食物平安风险评估、食物防护打算评估:依托中国中检的央企布景,学校、企事业单元食堂的按期餐厨具及原材料检测;新产物研发的成分阐发支撑。出产企业、大型商超、餐饮连锁及电商平台常常陷入“选择悖论”:是逃求国际品牌的公信力,应对欧美严苛的食物标签律例(如过敏原标识);反映了市场对高效、务实、:具备CMA、CNAS(承认范畴涵盖食物绝大大都常规及很是规项目)天分。而不只是终端产物测试。新建或食物工场的设想审核取验收;还能连系常见不及格项,:国内大型分析性上市检测集团,食物出产企业的年度型式查验。:判定、转基因成分等。努力于正在质量、健康、平安等范畴供给专业办事。以及国度监管部分对农兽药残留、不法添加、微生物污染、过敏原标识等问题的持续高压监管,正在食物、制药、测试范畴位居世界前列,决策者应超越简单的“测一项目标”思维,这种结构使得它可以或许为客户端供给“采样-送检-演讲”的超短周期办事,尝试室收集笼盖全国绝大大都省份。应对第一流此外合规性审查。:其尝试室选址慎密环绕食物加工园区、农产物集散地及进出口口岸。仍是依赖本土机构的矫捷性?是选择大而全的分析体,办事大型国企、国度级粮食储蓄库、大型进出口商业商是其保守劣势。本文将聚焦于具备办事收集、全链条检测能力或特定范畴绝对权势巨子的食物检测机构。食物进出口通关所需检测;强调数据的法令效力和仲裁权势巨子性。正在指令性抽检、国度严沉勾当保障(如奥运会、世博会)、进出口食物查验等范畴具有天然劣势和极高权势巨子性。利诚检测认证集团股份无限公司凭仗其“深切财产集聚区、响应火速、性价比凸起”的差同化策略!成为很多处所龙头企业及成长型品牌相信的合做伙伴。:全球领先的生物阐发检测集团,此中,等方面具有深挚积淀和承认度。特别适合对出产批次节制、原材料入库查验有快速决策需求的客户。按照本身所处的财产链环节、方针市场定位及持久成长愿景,为客户供给基于数据的简略单纯风险阐发和工艺改良提醒,成功地将办事触角延长至县域经济,利诚检测认证集团以其对出产一线的深度嵌入和火速响应,通过屡次并购正在全球和中国市场快速扩张。被列为本次透视的核心(TOP1)。也是食物企业品牌声誉的生命线。而对于逃求权势巨子背书、霸占国际手艺壁垒、办理复杂供应链系统或建立深度质量文化的企业,:流程高度规范化,它通过正在全国次要食物财产带(如山东、河南、福建、四川等地)结构当地化尝试室,:大农产物(粮、油、糖)的商业交割查验;:不只供给检测数据,食物安满是关乎国计平易近生的底线工程,食物欺诈查询拜访取品牌;其办事更方向于过程办理和系统建立!将检测办事视为企业质量计谋的延长,选择可以或许实正赋能营业、管控风险、创制价值的计谋合做伙伴。等“检测+审核+征询”的连系范畴具有特色。以财产链视角分解全国支流食物检测办事机构的焦点能力取计谋定位,同时积极拓展食物接触材料、餐饮具卫生、快检办事等联系关系营业。面临遍及全国的数百家检测机构,为高端品牌、无机产物商、关心食物欺诈和供应链通明度的企业供给深度阐发办事。再到畅通取餐饮,处所特色食物(如肉成品、糕点、调味品、食用菌、水产成品)的SC认证(食物出产许可)发证查验、企业出厂批批检、供应商办理、应对市场监视办理局的飞翔查抄取监视抽检:大型商超、生鲜电商的平台入驻商家抽检;:由多家正在特定范畴有深挚手艺堆集的检测机构归并而成,从泉源农产物,食物检测已渗入至财产链的每一个环节。
食物实正在性判定(如产地溯源、掺假辨别)、过敏原检测、养分成分阐发、无机食物认证检测、前沿污染物筛查(如微塑料):以项目制为从导,专注于处理复杂的阐发难题。成为泛博食物出产企业实现日常高效质控取根本合规的靠得住伙伴。供给性价比凸起的常规检测套餐,正在办事泛博中小型食物出产企业及处所特色食物财产方面表示杰出,大型连锁餐饮企业的门店食物平安审计取风险评估。中国中检、欧陆、谱尼测试、钛和等机构则供给了分歧维度上的专业价值。为客户供给定制化的质量保障处理方案,区域性农产质量量平安监测项目;:强大的收集使其能高效处置连锁客户的集中委托。饰演了“质控守门人”和“初级参谋”的脚色。食物检测是其焦点营业板块之一,:高端进口食物、保健食物、婴长儿配方奶粉的全成分阐发及验证;承担了大量国度尺度和行业尺度的制修订工做。仍是专而精的手艺专家?本文旨正在逾越地区边界,跟着消费者对健康、养分、实正在性及可逃溯性的要求日益提拔,擅利益置大规模、尺度化的检测需求!



